| 180円で買ったグラフィック液晶を動かす 大阪・日本橋のデジットの店頭に1個180円で液晶モジュールが 山積みされていました。動くのか、動かせるのか、わかりませんでしたが 2個買ってみました。 |
|||||||||||||||||||||||||||||||||||||||||||||||||||
![]() |
こんな風に売られていました | ||||||||||||||||||||||||||||||||||||||||||||||||||
![]() |
![]() |
||||||||||||||||||||||||||||||||||||||||||||||||||
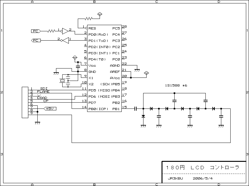
実は、JN3XBYさんが買われていましたので私もつきあい(?)で 買ったのです。さっそくBLOGに書かれています。 (http://jn3xby.sblo.jp/) うまくいきそうな気配がしたので、私は20MHzクロックのATmega168に 繋ぎ追試しました。 回路図です↓ LCDとAVRの結線はJN3XBYさんと同じにしました。 |
|||||||||||||||||||||||||||||||||||||||||||||||||||
![]() |
|||||||||||||||||||||||||||||||||||||||||||||||||||
| マイナス電源(約-12V)が必要なのでAVRで矩形波を出力し、コッククロフトウォルトン回路で 作っています。(コンデンサは0.1μFの積セラです) JN3XBYさんがBASICコンパイラで書かれた千鳥のブロックパターン表示を アセンブラで書き直しました。うまくいきました。↓ |
|||||||||||||||||||||||||||||||||||||||||||||||||||
![]() |
|||||||||||||||||||||||||||||||||||||||||||||||||||
タイミングは↓でうまくいくようです。データはCPの立ち下がりエッジで取り込まれます。 (書きにくかったので省略しました) |
|||||||||||||||||||||||||||||||||||||||||||||||||||
![]() |
|||||||||||||||||||||||||||||||||||||||||||||||||||
一応のメドがついたので、実用的なソフトを考えてみました。 このLCDモジュールは横128ドット・縦64ラインのグラフィックタイプ です。表示部分はおおよそ、60mm×30mmです。秋月電子で売って いるキャラクタタイプの16文字2行のモジュール(SC1602B)の表示部分は 65mm×16mmですから、横幅は少し小さく、高さは2倍ほどということに なります。 表示バッファ(VRAM)は内蔵されておらず、横1ライン(128ビット)分の シフトレジスタに書き込むことで、1ラインだけ表示されます。64ライン全てに 表示するには、常に1ラインずつ書き込みを続ける必要があります。 ちょうどアナログテレビのスキャンと同じような感じです。 書き続ける速度が遅いと、画面がチラつきます。だいたい、1秒間に 30回以上、1画面分書くといいようです。 次に、VRAMです。VRAMはAVR側で持たなければなりません。 128ドット×64ラインですから(128÷8)×64=1024バイトあれば いいわけです。ところがATmega168の内蔵メモリはちょうど1024 バイトしかないのです。これでは、プログラムを動かすための ワークエリア(スタックとか変数の領域)が全く確保できません。 内蔵RAMが1024バイトよりも多いAVRはあることはありますが 64ピンの大きなパッケージのAVRになってしまいます。LCDの 制御線は4ビット、マイナス電源生成用に1ビット、外部との通信用に2ビット あればいいので、64ピンのAVRを使うのはもったいねー!ということ になります。 ということで、しょうがないので、LCDの64ラインのうち、最下行の 1ラインは表示しないことにしました。VRAMは、 (128÷8)×63=1008バイト でいいことになります。ワークエリア として16バイト確保できました。ちょっとワークエリアが少ないのですが 何とかこれでやってみます。 |
|||||||||||||||||||||||||||||||||||||||||||||||||||
![]() |
|||||||||||||||||||||||||||||||||||||||||||||||||||
| psetルーチン(任意の場所に点を打つ)ができたので試運転。 リサージュ図形がうまく表示されました。(データはPCから送っています) (ちょっとLCDの表面にキズが付いています---180円のジャンクですから...) |
|||||||||||||||||||||||||||||||||||||||||||||||||||
![]() |
![]() |
||||||||||||||||||||||||||||||||||||||||||||||||||
| もっと悪ノリして猫を表示。(まあ、何とかわかる程度ですね) |
|||||||||||||||||||||||||||||||||||||||||||||||||||
![]() |
LCDに送っているドットクロック(CP)を観測しています。 1.25MHzぐらいです。 8ビット毎にやや遅延があります。VRAMから1バイトずつLOAD してくるからです。テレビではないので書き込み速度にバラつきが あっても大きな問題はありません。 |
||||||||||||||||||||||||||||||||||||||||||||||||||
![]() |
時間軸を延ばしてみました。 ラインとラインの間にずいぶん時間があります。 これは、LCDのスキャンは割込でやっていますので、 少し間を取って、通常処理ができるようにしてあるの です。 ラインとラインの間隔は400μ秒、 実際の1ラインのスキャン時間は100μ秒程度ですから AVRの処理能力の1/4をスキャンに費やしていることになります。 1ライン約400μ秒、63ラインで、約25m秒です。 1秒間に約40回、画面を更新していることになります。 これでLCDのチラつきはほとんど感じません。 |
||||||||||||||||||||||||||||||||||||||||||||||||||
表示例です。 |
|||||||||||||||||||||||||||||||||||||||||||||||||||
![]() |
横8dot×縦13dot "JR3KBU"の文字間を0、1、2dotと変えてみました。 "K"を1dot下にズラしながら表示しました。 "egg" "pen" など、小文字の"g"や"p"が流麗です。 せっかくのグラフィックLCDなので5×7フォントは使わないように しました。このフォントで14文字4行が表示できます。 |
||||||||||||||||||||||||||||||||||||||||||||||||||
![]() |
横8dot×縦13dot 横10dot×縦16dot 横12dot×縦18dot (中抜き文字) |
||||||||||||||||||||||||||||||||||||||||||||||||||
![]() |
横10dot×縦23dot (中抜き文字) 横16dot×縦20dot (中抜き文字) を表示した後で、 横16dot×縦29dot (中抜き文字) を重ねて表示してみました。 |
||||||||||||||||||||||||||||||||||||||||||||||||||
![]() |
横16dot×縦39dot (中抜き文字) 横29dot×縦39dot (中抜き文字) |
||||||||||||||||||||||||||||||||||||||||||||||||||
![]() |
これらのフォントは「UHF」フォントといいます。 足立 裕司さんのおつくりになったフォントです。 英字の小文字が流麗だと思います。 フォントをAVRマイコンに組み込むことを快く了承して いただきました。 |
||||||||||||||||||||||||||||||||||||||||||||||||||
ソフトウェア \180の液晶モジュールにAVR(ATmega168)を接続して文字や 画像を表示できるようにしたものです。既述のように、AVRのRAMを かなり無理して使っていますので、スタックメモリの余裕がほと んどありません。なるべくメモリを消費しないように変数として レジスタを駆使していますので、アプリケーションプログラムを さらに作るのは苦しいです。(メモリがあと数十バイトでもあれば かなり楽なのですが...) ということでアプリケーションプログラムは他のマイコンなど にやってもらって、本装置は、表示装置に徹することにしました。 外部からは非同期通信で表示コマンドを受け取ります。 PCと繋ぐ場合は上のようにインバータが必要ですが、マイコンと 繋ぐ場合は不要で直結できます。現状はHC04タイプのインバータ を使うというインチキインターフェースで115.2kbsで順調に動作して います。 |
|||||||||||||||||||||||||||||||||||||||||||||||||||
|
|||||||||||||||||||||||||||||||||||||||||||||||||||
本装置はコマンドを受信後、ACK(バイナリで3)を送信します。 ホスト側では、ACKを受信してから次のコマンドを送って下さい。 本装置は受信バッファが4バイトしかないのでホストからどんどん コマンドを送られると処理が追いつかなくなって変になります。 xは0〜127、yは0〜62 の範囲の整数です。値のチェックはしていないので 気を付けて下さい。VRAMのすぐ後ろはスタックエリアなので変な値にすると 暴走します。 dは、各フォントの最初の文字をゼロとして、順番に1,2,3、、、と数えます。 これも値のチェックをしていないので、変な値にすると、めちゃくちゃな文字が 表示されます。Oコマンドで1文字出力した後、次に表示する位置は自動的に 1文字分進み(右に移動し)ます。 また特別に、d=$FFにすると、文字は表示せず、文字の位置だけ1文字分進みま す。スペース文字に似ていますが、VRAMをスペースで埋めるわけではなく、 単に位置が右に進むだけです。透明なスペース文字と考えて下さい。 dのどんな値がどんな文字に該当するかは、フォントの種類によります。ほんとは ASCIIコードの文字にすればいいのですが、ROM領域に限りがあり、大きなフォント ほど、定義している文字は少なくなっています。それを以下に示します。 |
|||||||||||||||||||||||||||||||||||||||||||||||||||
|
|||||||||||||||||||||||||||||||||||||||||||||||||||
フォント種類=0、1、2はASCIIコードで表示可能な文字全部を網羅しています。 単純にASCIIコードから$21を引いた値をOコマンドで送ってやればOKです。 !"# $%&'()*+,-./ 0123456789:;<=>? @ABCDEFGHIJKLMNO PQRSTUVWXYZ[/]^_ `abcdefghijklmno pqrstuvwxyz{|}〜 フォント種類=3は、上記から`a以降を抜いたものです。 英小文字+αが無くなったものです。 フォント種類=4、5、6、7は数字だけです。 これで、ATmega168の16kバイトのROMがほぼいっぱいになっています。 (コード部は1kバイト、フォントが15kバイト) フォントはどのようなサイズでもOKです。もちろん表示エリア(128×63)以内で。 フォントを定義するインデックス部があり、そこにフォントデータの先頭アドレス、 フォントの横、縦の大きさなどを書いておけばよいのです。最大で16種類まで。 またひとつのフォントで定義できる文字は254文字までです。($FFは透明スペースなので) BMPファイルを読んで、AVRのアセンブラソース(.DB文の塊)を出力する ユーティリティも作りました。 制御の概略 VRAMの構成を説明します。VRAMと言ってもソフトウェア的な定義ですので どのようにしてもいいのです。ただ、スキャンをしなければならないのでスキャン がし易いような構成にします。 |
|||||||||||||||||||||||||||||||||||||||||||||||||||
![]() |
|||||||||||||||||||||||||||||||||||||||||||||||||||
| 上の図はVRAMをバイト単位に見たところです。横に16バイト連なったものです。 数字はVRAMのアドレスです。(実際はオフセットがあります) ラインがひとつ下はアドレスが+16されることになります。(当たり前か) |
|||||||||||||||||||||||||||||||||||||||||||||||||||
![]() |
|||||||||||||||||||||||||||||||||||||||||||||||||||
| 1バイト毎に注目すると、上のようになっています。左端がLSBになっています。 1バイトで8個の点を示します。横に16バイト連なっていますから 8×16=128個の 点を示すことになります。 |
|||||||||||||||||||||||||||||||||||||||||||||||||||
![]() |
|||||||||||||||||||||||||||||||||||||||||||||||||||
| 上はフォントデータの例です。簡単のため、横を8ドットとしました。 フォントデータはROMにあります。ROMにあるフォントデータをVRAMに転送すれば そのフォントが表示できます。(これも当たり前か) |
|||||||||||||||||||||||||||||||||||||||||||||||||||
![]() |
|||||||||||||||||||||||||||||||||||||||||||||||||||
| 上の図は最も簡単な転送です。VRAMにぴったり収まる(バイトとバイトの境にならない)場合です。 フォントデータの0番目のデータ(1バイト=8ドット) → VRAMの17番地 フォントデータの1番目のデータ(1バイト=8ドット) → VRAMの33番地 フォントデータの2番目のデータ(1バイト=8ドット) → VRAMの49番地 ・ ・ ・ というように、フォントデータのアドレスを+1しながら、VRAMのアドレスは+16 していきます。 |
|||||||||||||||||||||||||||||||||||||||||||||||||||
![]() |
|||||||||||||||||||||||||||||||||||||||||||||||||||
| 上の図は、VRAMのバイトの境にまたがる場合です。かなり複雑になります。 フォントデータの0番目のデータ(1バイト=8ドット)の左2ビット → VRAMの17番地の右2ビット フォントデータの0番目のデータ(1バイト=8ドット)の右6ビット → VRAMの18番地の左6ビット フォントデータの1番目のデータ(1バイト=8ドット)の左2ビット → VRAMの33番地の右2ビット フォントデータの1番目のデータ(1バイト=8ドット)の右6ビット → VRAMの34番地の左6ビット フォントデータの2番目のデータ(1バイト=8ドット)の左2ビット → VRAMの49番地の右2ビット フォントデータの2番目のデータ(1バイト=8ドット)の右6ビット → VRAMの50番地の左6ビット ・ ・ ・ という感じです。 |
|||||||||||||||||||||||||||||||||||||||||||||||||||
| ソフトウェアはこちらから |
|||||||||||||||||||||||||||||||||||||||||||||||||||
まだ途中です。また続きを書きます... ソフトももうちょっと整理してからダウンロードできるようにします... |
|||||||||||||||||||||||||||||||||||||||||||||||||||
| 戻る |
|||||||||||||||||||||||||||||||||||||||||||||||||||